企业动态 | NEWS
2024-01-08
政策指引 :“全国住房城乡建设工作”明确2024年重点抓好4大板块18个方面的工作,以好房子为基础,推动好房子、好小区、好社区、好城区“四好”建设,特别是针对“城市更新和老旧小区改造”,提出了有序推进城市更新,全面开展城市体检,以城市体检出来的问题为重点实施城市更新,开展完整社区建设试点,完善“一老一小”等服务设施等具体工作目标和任务要求。
近日,由国际标准化组织(ISO)装配式建筑分委员会主席、国际生态生命安全科学院尹伯悦院士主编,汉尔姆建筑科技有限公司(以下简称:汉尔姆)参编的《老旧小区综合改造技术与政策指南》(以下简称《指南》),在中国建筑工业出版社正式出版,已面向全国公开发行。
《老旧小区综合改造技术与政策指南》

内容简介:
《指南》是住建部的重点编辑书籍,从我国老旧小区现状出发,研究了城市更新、老旧小区的现状和存在的问题等,收录了包括汉尔姆主编的《既有医疗建筑内装修装配式改造技术标准》,以及参编的国际标准化组织(ISO)《智慧城市基础设施-智慧建筑信息化系统建造指南》ISO 37173:2023等多项科技成果,总结了老旧小区改造更新的关键技术和有关政策,并从法规、政策、技术标准制定的角度分析了城市更新、老旧小区改造中面临的主要问题,阐述了以市场为主题的投融资解决方案,同时提供了大量的老旧小区改造案例,为从事城市规划建设管理相关的政府工作人员、老旧小区改造过程中的管理人员、技术人员、广大学者以及社区居民提供了重要的借鉴和参考。
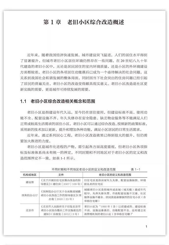
内容试读





《指南》共分为七章:老旧小区综合改造概述、我国老旧小区改造中典型问题及对策、老旧小区改造策略与运作模式、老旧改造关键技术、物业管理及信息化改造、资金统筹与保障管理机制、相关案例等。
汉尔姆作为医疗康养大健康领域装配式绿色建筑整体解决方案领先品牌,坚持装配式建筑专利、技术、标准、规范建设、整体解决方案的研发和输出,已实现从“产品”服务,到“技术”输出,再到国际“标准规范”制定的跨越,为医疗康养大健康产业提供参考价值与借鉴意义。